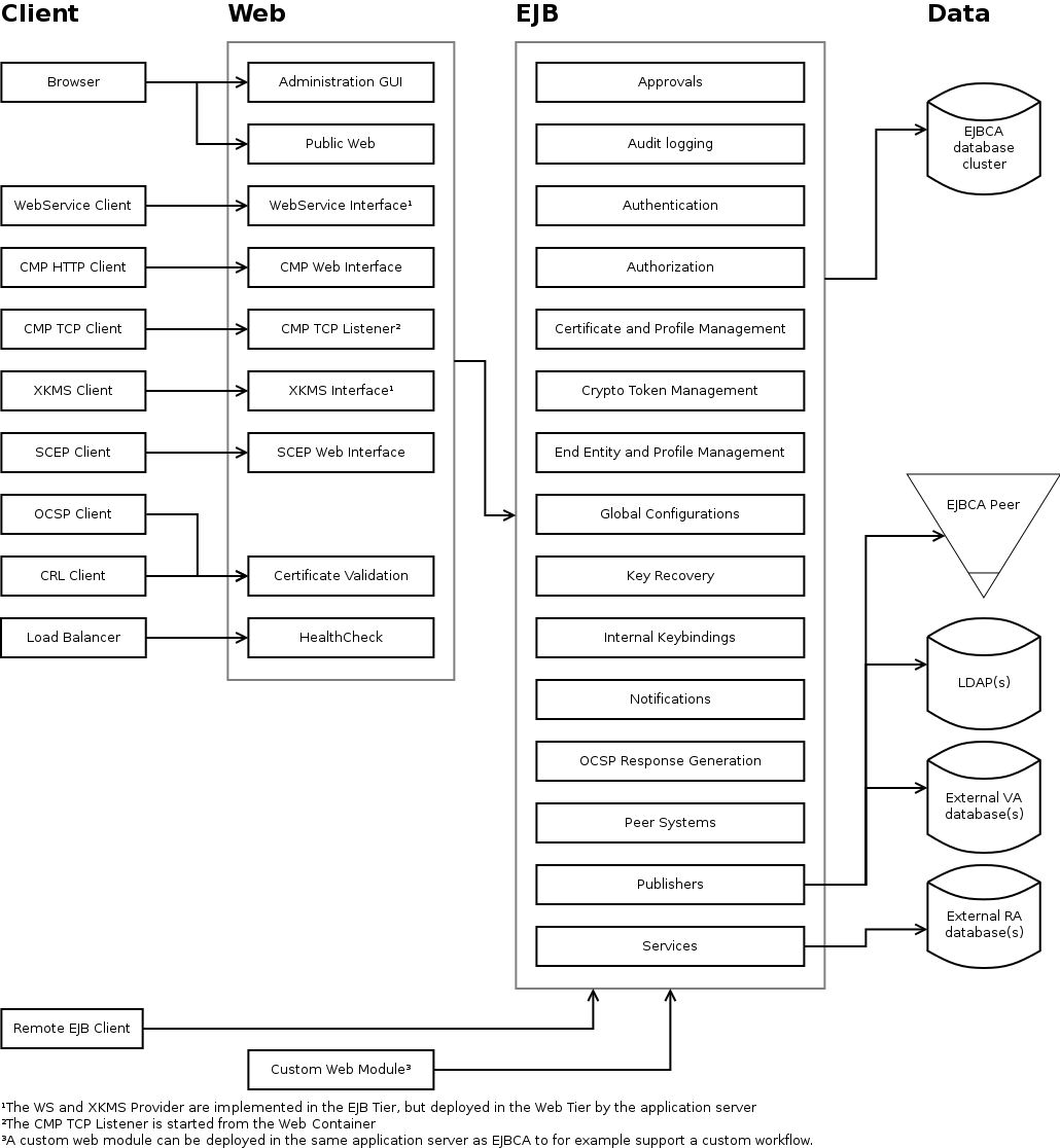
Internal Architecture
For developers and other interested parties, the following diagrams show an outline of the internal architecture of EJBCA, and dependencies between different modules.
All the web modules are packaged as Web Archives (WAR) and packaged inside an Enterprise Archive (EAR) together with EJB modules for business logic, code for mapping Java objects to database rows and additional libraries need by the application that isn't provided by the application server.
EJB Stateless Session Beans Dependencies
The following diagram shows the internal relations between the Stateless Session Beans as they are injected. An updated version of this diagram can be generated by running "ant gen-depgraph" on a machine where the "dot" application is available.